DP Technology Corp. Announces the Release of its Innovative CAM Solution ESPRIT 2015 to Increase Productivity and Automation
CAM industry innovator DP Technology Corp. is pleased to announce the release of a new version of its pioneering flagship product ESPRIT 2015. ESPRIT helps increase productivity for a full range of machine tool applications by generating more efficient toolpaths while also saving time by providing substantial improvements in computer numerical control (CNC) programming productivity. Besides increasing productivity, the release also provides many new and improved features specifically in the areas of intelligent machining, strategic machining, CAD-CAM data exchange and Cloud-Enabled CAM
Intelligent Machining
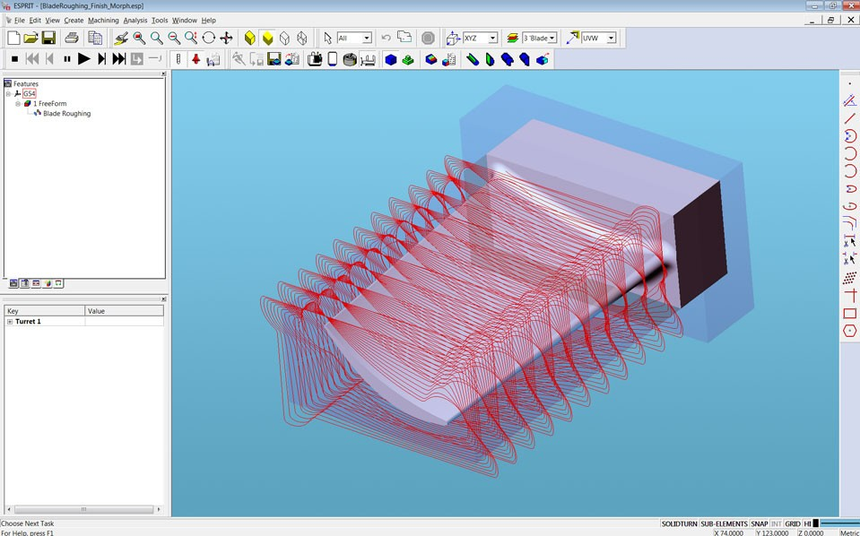
Intelligent machining features in ESPRIT 2015 accelerates the machining process by providing new and unique 5-Axis cycles that reduce cycle time. This makes it possible to completely machine blades in a single setup. ESPRIT’s 5-Axis Blade Roughing tool motion is morphed across the blade from any size stock shape to uniformly offset stock allowance so it can be immediately followed by a finishing cycle.
“ESPRIT 2015 offers unique features in 5-axis to make complex machining more efficient, allowing users to have more tool path options with features like blade roughing and chamfering.” said Cedric Simard, Global Marketing & Communication Director of DP Technology. “ESPRIT 2015 blade roughing enables users to remove material down to uniform stock around the blade and eliminates the need to follow semi-finish cycles. Users in the aerospace, energy, medical and automotive industries will benefit the most from these time-saving operations for precision parts.”
The Port Roughing cycle, another intelligent machining improvement in ESPRIT 2015, is a brand new 5-Axis cycle. It creates a 5-axis roughing operation to remove the material inside an area where the tool must enter through a restricted opening. The shape of the toolpath is an offset of the port surfaces, starting at the surface and proceeding inward at a constant stepover.
Productivity Boost
ESPRIT 2015 also includes features that increase machining productivity. The new Bottom Up roughing strategy helps take ESPRIT’s ProfitMilling high speed material removal cycle to the next level. The new Bottom Up strategy lets you attain a small residual stock height during the stock removal process. Even more, it can be combined with ProfitMilling – our unique high-speed machining roughing technology – for a major improvement in overall productivity. ProfitMilling optimizes toolpaths with engagement angle, chip load, lateral cutter force and material removal rate to massively reduce cycle time and increase tool life.
Strategic machining
The strategic machining capabilities of ESPRIT 2015 have been expanded with completely redesigned stock automation capabilities for multi-tasking machines with mill, turn and drill capabilities. Available for the Facing, Contouring and Pocketing milling cycles, the new stock automation function maintains awareness of the stock removed by previous operations to generate cutting passes only in areas where stock remains. This function greatly reduces air cutting which in turn drastically reduces cycle time.
Additional strategic machining improvements have been made by providing support for slot mill tools in the Port Milling and Composite cycles. Slot mill tools save machining time on operations as tee-slotting and square shoulder milling and their geometry generates lower cutting forces in soft materials and unstable setups which increases tool life. Barrel-shaped cutters are now supported in 5-Axis Blade and Composite cycles. Barrel-shaped cutters provide a much better surface finish than ball end mills because their geometry provides a larger effective radius of engagement, resulting in smaller cusps between toolpaths.
CAD to CAM
New data exchange features in ESPRIT 2015 make it easier ever before to move information from your CAD system into the CAM environment. Three new geometry types -- sketches, feature profiles and curves -- are now available through ESPRIT FX data exchange from Dassault Systemes CATIA, Parametric Technology Pro/ENGINEER and Siemens NX/UG. The additional information obtained from these geometry types can be easily manipulated to cover complex areas for roughing operations or extend surfaces to get a better finish on edges.
ESPRIT 2015 provides another important improvement to shorten programming time by increasing the accuracy of automated feature recognition. The enhanced Auto Chain support for solid faces, loops and edges lets you create chain features directly on solid models. In addition, a redesigned wall feature recognition command automatically recognizes the upper and lower limits of walls, even tapered walls, in a solid model.
Cloud-Enabled CAM
ESPRIT 2015 allows you to select tools based on the features of your parts in minutes — saving you the drudgery of flipping through catalogs to find ideal tooling. With the ESPRIT MachiningCloud Connection, programmers have access to complete and up-to-date tooling product data, cutting hours of programming time by eliminating manual tool creation. ESPRIT 2015 simplifies the selection of cutting tools and automatically obtains the recommended ones.
>> For more information, click here

