Building Blocks for Embedded Motion Control
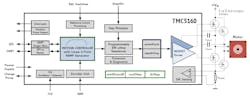
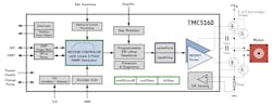
TMC6200 is a new high-power gate driver for PMSM servo or BLDC motors that makes possible powerful, flexible designs with high current profiles that can be tuned to match the motors in nearly any application. It integrates in-line current sense amplifiers with programmable amplification and requires only six external MOSFETs and two or three sense resistors to implement the complete high-voltage section of a Field Oriented Control (FOC) drive system for 12 V, 24 V, or 48 V PMSM motors drawing up to 100 A. The gate driver's integrated current sensors monitor drive current using three in-line sense resistors, making it highly resistant to errors caused by PWM noise. This makes the gate driver suitable for delta-sigma current measurement, which is implemented in the TMC4671. This type of measurement is more effective than bottom shunt measurement, which needs to be blanked out around the switching events and can only be used with SAR ADCs. The TMC5160 SilentStepStick (shown) is a tiny breakout board that can drive motors up to 3A phase current at 35 V in silence. New StallGuard and StealthChop, plus a new controller/driver IC, improve the user experience while making possible cleaner machines with fewer parts, since limit switches are no longer needed.
>>For more information on this product, click here
Trinamic
www.trinamic.com
630.626.4802
