Moving AI From Chatbots to Action in Manufacturing
Key Highlights
- RAG retrieves plant-specific documents and data to answer questions with citations, reducing hallucinations and keeping AI grounded in current procedures and standards.
- MCP standardizes how AI connects to manufacturing systems like MES, CMMS and historians, enabling controlled actions across complex IT/OT environments with proper security.
- Successful industrial AI requires both technologies working together with human-in-the-loop guardrails, role-based permissions and alignment to frameworks like NIST and ISA/IEC 62443.
Manufacturers are moving past the chatbot phase of AI and into something more operational: AI that can explain what’s happening, recommend what to do next and execute actions safely inside complex plants. This is where two key AI technologies come into play RAG (retrieval augmented generation) and MCP (model context protocol).
I explain these two technologies in detail in this article, but keep these points in mind:
- RAG is the brain: It gives an AI system grounded, up-to-date, plant-specific knowledge by retrieving the right documents and data for answering.
- MCP is the hands: It standardizes how AI connects to tools and systems so the model can call functions, query systems of record and trigger workflows through consistent interfaces.
In industrial environments, where downtime is expensive and cybersecurity is non-negotiable, you need both.
Most manufacturers first encounter industrial AI as a chatbot knowledge assistant and want to use it to answer questions like:
- What’s the lockout/tagout procedure for Line 3?
- Why did we scrap more on second shift?
- What settings did we use the last time we ran this SKU?
Those are the kinds of questions RAG is built for.
RAG: Grounding an LLM in plant reality
RAG combines a language model with a retrieval system so outputs can be conditioned on explicit external knowledge instead of relying solely on what’s inside the model’s weights. In the original RAG formulation, the system retrieves relevant passages online and generates answers conditioned on those retrieved documents.
In manufacturing, the sources for information retrieval aren’t online sources, but rather:
- Standard operating procedures, work instructions and changeover checklists.
- Quality records and deviations notes.
- Maintenance logs, technician notes and manuals.
- MES (manufacturing execution system)/SCADA (supervisory control and data acquisition) context and alarm rationalization docs.
- Engineering standards and safety procedures.
With a good retrieval layer, the AI can answer with citations, reduce hallucinations and stay current as documents change.
RAG can summarize shift notes, unresolved alarms, temporary workarounds and relevant procedures while the MCP pulls live production status, downtime reasons and maintenance backlog from systems of record to deliver a shift handover that’s grounded in documentation and real-time operations data.
But here’s the catch: A factory doesn’t run on answers. It runs on actions.
If your AI can only advise, your operators still need to open the right system, find the right screen, enter the right values, request approvals, document the change, notify stakeholders and ensure security constraints are met.
This “action gap” is where many AI pilots stall because the hard part is integration, permissions and consistent tool access across what is often a messy IT/OT landscape.
Some teams jump straight to agentic AI using RAG to create a work order in CMMS (computerized maintenance management system), pull a batch genealogy report from MES, query sensor tags from historians, draft a deviation record, open a ticket, order a part or schedule a calibration.
But if that AI isn’t grounded in the right context around specific procedures, product constraints or recent change controls, automation of such tasks becomes a risk.
In regulated or safety-critical environments, doing without knowing is how you get incorrect setpoint changes, non-compliant documentation, cybersecurity exposure and workflow chaos.
MCP: The missing connective tissue for industrial AI
MCP is an open protocol intended to standardize how LLM applications connect to external data sources and tools. The MCP project describes building secure, two-way connections between data/tool servers and AI clients.
The MCP specification frames this as a consistent integration layer so AI apps can discover and use tools through a common interface.
This matters in manufacturing because plants typically have multiple layers of systems that have evolved over decades. In practice, this involves integration across enterprise systems, operations systems, SCADA and the plant floor controllers, machines and instruments.
Instead of building one-off plugins for every model and every application interface, MCP lets you expose tools and data in a more uniform, reusable way.
For manufacturers, that can mean using MCP servers to wrap MES queries (genealogy, WIP, recipe versions), CMMS work order creation and history lookups, QMS (quality management system) deviation templates and status checks, historian time-series pull and aggregation functions, engineering document systems and spec repositories, and OT gateways that provide read-only equipment status summaries.
And because these are tools, you can gate them by role (operator vs. engineer vs. maintenance), environment (development/testing/production), approval workflow (e-signature, supervisor authorization) and network zone segmentation policy.
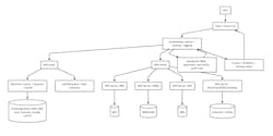
RAG and MCP mapped to real industrial workflows
To clarify how these AI brains and hands work together most effectively in manufacturing, here are a few scenarios where the combination becomes powerful and safe.
Instead of building one-off plugins for every model and every application interface, MCP lets you expose tools and data in a more uniform, reusable way.
Troubleshooting a quality spike. Here the RAG (brains) retrieves the relevant SOP section for a process step, last month’s deviation summary, recent change control on a supplier lot and calibration requirements for a measurement device.
Meanwhile, the MCP pulls current SPC (statistical process control) trends from the QMS, queries MES genealogy for affected lots and opens a CMMS work request if a piece of equipment looks suspect.
With RAG and MCP working together, the AI doesn’t just tell you what might be wrong; it can assemble evidence across systems and initiate the right workflow without operators having to be swivel-chair integrators as they navigate through multiple systems.
Shift handover that reflects reality. In this scenario, the RAG summarizes shift notes, unresolved alarms, temporary workarounds and relevant procedures while the MCP pulls live production status, downtime reasons and maintenance backlog from systems of record.
The result is a handover that’s grounded in both documentation and real-time operations data.
Controlled recipe and setpoint changes. Here the RAG retrieves the approved recipe limits, quality constraints and safety interlock notes as the MCP submits a change request (not a direct change) into the proper system, attaches supporting evidence, routes the change requests for approvals and logs the rationale for auditability.
This example highlights a key point where manufacturing differs from typical consumer AI: The best design is often human-in-the-loop with guardrails, not full autonomy.
Don’t ignore the risk and governance layer
Industrial AI isn’t just software. It’s decision support in environments where the outcomes can involve safety, compliance and production continuity.
If your AI can only advise, your operators still need to open the right system, find the right screen, enter the right values, request approvals, document the change, notify stakeholders and ensure security constraints are met.
That’s why these guardrails matter:
- Use standards-minded risk management. NIST’s AI Risk Management Framework is explicitly designed to help organizations manage AI risks and embed trustworthiness across the AI lifecycle.
- Align tool access with OT cybersecurity realities. Industrial environments commonly follow structured cybersecurity practices for industrial automation and control systems. The ISA/IEC 62443 series define processes and requirements for implementing and maintaining secure industrial control systems.
- Use industrial interoperability wisely. On the OT data side, standards like OPC (including OPC UA) exist to provide secure, reliable interoperability for industrial automation data exchange. This is relevant because MCP tools still need sources of reliable industrial data; OPC UA is one common bridge that already exists in many plants.
A manufacturing-first adoption roadmap
If you’re deciding between building a RAG assistant and building an agent, don’t treat it as a fork. Treat it as a sequence:
Start with RAG for high-value knowledge workflows around SOPs, maintenance guidance and quality troubleshooting. Be sure to require citations to internal sources and measure time-to-answer, reduction in rework and operator confidence.
When introducing MCP for controlled tool access, begin with read-only tools such as production status, alarms and batch history. Add write tools only where workflows already exist, such as CMMS requests and ticket creation and measure reductions in handoff errors as well as improved traceability.
To scale effectively with governance, align with NIST AI Risk Management Framework-style practices for monitoring and accountability. Also, align tool access and segmentation to industrial security expectations, such as ISA/IEC 62443 principles.
About the Author

Nikhil Makhija
Nikhil Makhija is a MESA member and independent industry researcher.




